Mobile QR Code QR CODE

2024

Acceptance Ratio

21%


  1. (Department of Computer Engineering, Kwangwoon University, Seoul, Korea ksy94311@kw.ac.kr)
  2. (Department of Computer Engineering, Kwangwoon University, Seoul, Korea ukleon@kw.ac.kr)
  3. (Department of Computer Engineering, Kwangwoon University, Seoul, Korea swlee@kw.ac.kr)



BMS, Battery, EV, HILS, Model verification

1. Introduction

With the rapid expansion of the electric vehicle (EV) market, ensuring the safety and reliability of battery systems—one of the most critical components in EVs—has become increasingly important. The battery management system (BMS) serves as a key technology that measures voltage and current to monitor and control the battery state in real time, thereby improving operational stability, optimizing performance, and extending battery lifetime [1].

In the absence of an appropriate BMS, improper electrical or thermal operation and insufficient maintenance may lead to serious risks such as thermal runaway, premature failure, or unexpected shutdowns due to inaccurate estimation of usable capacity. Consequently, the BMS plays a vital role in integrating battery energy storage systems into the power grid with respect to performance, safety, reliability, and cost [2].

In recent years, BMS technology has evolved beyond simple protection functions toward advanced features such as real-time fault detection, accurate estimation of state-of-charge (SoC) and state-of-health (SoH), and effective cell balancing strategies. Moreover, active research efforts have increasingly focused on integrating artificial intelligence to identify optimal current profiles for maximizing performance and to implement predictive control based on real driving data.

Conventional BMS verification approaches have typically relied on either actual battery packs or software simulations, but these methods have limitations in terms of cost, time efficiency, and safety [3].

For BMS validation, three approaches are commonly employed: Battery Cyclers, software-based simulations, and hardware-in-the-loop (HIL) testing. Battery Cyclers offer the highest accuracy but are associated with high costs, long test times, limited reproducibility of real-world driving conditions, and potential safety risks due to large-scale equipment. Software-based simulations provide flexibility and speed with diverse testing scenarios but lack precision and reliability because they cannot capture the physical characteristics present in real-world environments. HIL testing, which combines software models with actual hardware, enables safer and more realistic reproduction of driving conditions. However, it faces challenges such as limited electrochemical fidelity, technical complexity to achieve precision, and substantial costs in system implementation.

To address these challenges, this paper proposes a compact and simplified HIL framework that incorporates a battery simulator and a motor-driving circuit, thereby emulating real EV operation conditions for efficient and safe BMS verification [4]. The framework reproduces diverse battery operating states during the discharge process by controlling the motor with pulse-width modulation (PWM), based on driving records from the international standard ISO 8714:2002 [5]. This approach enables real-time, systematic, and practical evaluation of BMS performance and stability, while also providing scalability for future AI-based BMS algorithm validation platforms.

Our experimental analysis demonstrated that the proposed framework successfully identified cumulative SOC estimation errors in the Target BMS algorithm under high-load conditions—issues that could not have been detected through PyBaMM simulation alone.

For OCV evaluation relative to the Target BMS, PyBaMM achieved a mean error of 12.6% compared to 18.5% for the HW Battery Simulator in no-load tests. Under load, however, the battery OCV dropped below 2.5 V due to rising current, leading to cutoff phenomena and limiting the reliability of PyBaMM in realistic operating conditions. Accordingly, the proposed framework effectively uncovered operational issues of the Target BMS that cannot be fully captured by pure simulation, thereby confirming its value as a practical and reliable validation method.

Overall, these results confirm that the proposed miniaturized HIL framework provides a practical and effective method for validating BMS performance under conditions more representative of real-world operation than pure software simulation.

2. Related Work

Existing research on BMS validation methods can be broadly classified into three categories.

2.1. Battery Cycler

Validation using actual battery packs is typically carried out with Battery Cyclers [6, 7]. These instruments provide highly precise control of current, voltage, and power, while enabling measurement of various characteristics such as internal resistance, capacity, lifetime, degradation, and electrochemical behavior. This makes them the most accurate method of evaluation. Furthermore, standardized international test procedures can be applied, and the measured data can serve as valuable resources for AI-based SoC and SoH estimation studies.

However, preparing and testing battery packs require substantial cost and time, and the equipment is typically bulky, limiting mobility and making in-vehicle real-time verification challenging. In addition, safety concerns arise under overcharge or over-discharge conditions, where stability decreases, and high-voltage/high-current tests may lead to explosion or fire hazards, requiring dedicated safety facilities. As pack size increases, issues such as cell imbalance and thermal management further complicate verification, and the inherent differences between laboratory conditions and real-world driving environments limit reproducibility [8].

2.2. Software Based Simulation

Software-based simulation approaches include representative tools such as PyBaMM [9- 11] and MATLAB Simulink [12- 14]. These tools enable early fault testing and correction, while allowing flexible modification of battery types and operating conditions for rapid and safe validation. They also provide high repeatability and support large-scale parameter exploration.

Nonetheless, they cannot fully capture the physical characteristics arising in hardware systems such as motors and circuits. It is also difficult to simulate thermodynamics and catastrophic failures with high fidelity [15]. Moreover, simulation results are highly dependent on modeling accuracy, and real-world uncertainties such as manufacturing variations, noise, and degradation are often insufficiently represented. As a result, software-based approaches cannot completely replace experimental battery validation.

2.3. Hardware-in-the-loop Simulation (HILS)

HIL simulation [16- 19] is a development and testing technique for embedded systems that enhances validation accuracy through interactions between software models and physical hardware. It enables control algorithms to be tested directly on hardware, thereby reducing risks and accelerating development. Moreover, HIL helps prevent failures of expensive equipment, verifies controller stability under real-time constraints, and allows safe reproduction of hazardous or costly real-world conditions.

Nevertheless, several challenges remain. HIL has inherent limitations in representing electrochemical characteristics, reproducing noise observed in actual vehicles, and capturing the dynamic behavior of battery packs. Achieving high-fidelity emulation requires advanced technical expertise and sophisticated power equipment. Furthermore, large-scale battery pack expansion introduces significant complexity, and the overall system construction cost must also be considered.

In this study, we propose a simplified HIL framework that incorporates only the essential components required for BMS testing.

3. The Proposed HILS Framework

The hardware framework proposed in this paper consists of a battery simulator, a BMS under test, a motor driving circuit, and a control computer, as illustrated in Fig. 1.

Fig. 1. Hardware framework design.

../../Resources/ieie/IEIESPC.2026.15.1.148/fig1.png

3.1. Hardware Battery Simulator

The Hardware battery simulator provides the voltage and current required by the BMS. Using data from actual battery cells, it programmatically reproduces charge-discharge characteristic curves so that the BMS operates as if it were connected to a real battery pack. In addition, it can emulate various abnormal battery conditions, including cell imbalance, internal resistance variation, and temperature changes, and it must output these data for BMS algorithm validation. In this study, the 2281S Battery Simulator from Keithley Instruments was employed [20].

3.2. Battery Validation and Management System

The target BMS for validation within the proposed framework adopts a hybrid algorithm that combines coulomb counting with open-circuit voltage (OCV) estimation. As shown in Fig. 2, the algorithm classifies the battery operating state into three categories—discharge, charge, and rest—and estimates SoC and SoH accordingly. The BMS was designed to estimate the battery state based on measured current and voltage information, with various implementation parameters referenced from the Impedance Track method [21].

Fig. 2. BMS algorithm.

../../Resources/ieie/IEIESPC.2026.15.1.148/fig2.png

During discharge, which corresponds to vehicle operation where a significant amount of current is drawn from the battery, accurate measurement of OCV is difficult. Hence, SoC estimation based solely on OCV becomes limited. In this case, SoC is calculated using the coulomb counting method, which integrates the current over time to compute the internal charge. Although this approach is susceptible to cumulative errors over the long term, it is regarded as effective for short-term SoC estimation.

During charging—whether by external charging or regenerative braking in actual vehicles—current flows into the battery. In this case, the algorithm also considers charge-induced degradation phenomena to estimate SoH. Specifically, if the stored charge exceeds the maximum rated capacity of the battery, the algorithm detects this condition and adjusts the maximum available charge capacity downward, thereby updating the SoH estimation. The amount of incoming charge is also computed via coulomb counting, and both present charging status and long-term capacity fade are reflected in the SoH assessment.

The rest state corresponds to a condition in which the vehicle is powered off, and the input/output current of the battery is negligibly small. In this case, the method of SoC estimation depends on the duration of the rest period. If the rest period is less than 30 minutes, SoC is still calculated through coulomb counting. Conversely, if the rest period exceeds 30 minutes, the influence of current is assumed to be negligible, and the SoC value is corrected using a predefined SoC-OCV lookup table and SoC-internal resistance table. This mechanism compensates for accumulated errors from coulomb counting-based SoC estimation.

Through this design, the framework identifies the current operating state of the battery from measured current and voltage data and applies the most appropriate method for estimating SoC and SoH.

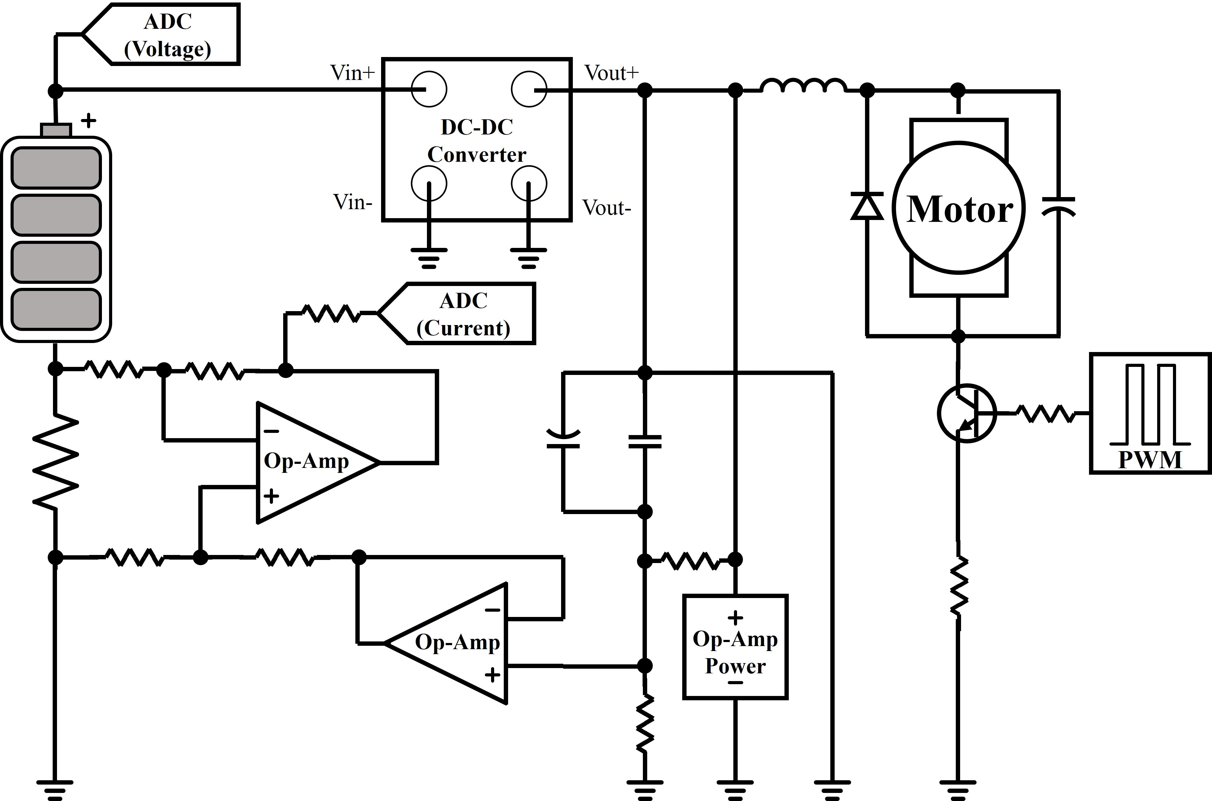
3.3. Motor Driving Circuit

As shown in Fig. 3, the motor driving circuit operates according to PWM control signals generated by the control computer. Acting as a load, it consumes power supplied from the battery simulator via a DC-DC boost converter. This circuit simplifies the motor drive system of an actual EV based on real driving records, while the voltage and current supplied by the battery are measured through an ADC. These measurements are used to verify the load control performance of the BMS [22, 23].

Fig. 3. Motor driving circuit.

../../Resources/ieie/IEIESPC.2026.15.1.148/fig3.png

3.4. Main Control Computer

The control computer was implemented with consideration for BMS algorithm execution and hardware module integration. Specifically, it was built on a ZYBO board supporting both a Cortex-A processor [24] and an FPGA, running the PetaLinux operating system with PYNQ support.

As shown in Fig. 4, the control computer employs two CPUs to monitor and control the overall system, including battery voltage and current. It collects voltage and current data from the battery simulator, generates PWM signals to control the motor driving circuit based on EV driving records, and transmits the information to the BMS. In return, the BMS provides predicted battery state information, which is reflected in motor control. Finally, the simulator data and the BMS-estimated results are compared to validate BMS performance across various test scenarios.

Fig. 4. Control and monitoring computer algorithm.

../../Resources/ieie/IEIESPC.2026.15.1.148/fig4.png

4. Experimental Results

4.1. Experiments Environments

To validate the performance of the proposed framework, experiments were conducted focusing on state-of-charge (SoC) estimation and state-of-health (SoH) monitoring. For evaluation, specific battery models were configured in the simulator, and the SoC and SoH values estimated by the BMS were compared against the actual values provided by the simulator. The results show that the BMS achieved highly accurate state estimation even under diverse load conditions.

The simulation hardware was implemented according to the proposed HILS framework, as shown in Fig. 5. A ZYBO development kit with a Pmod AD1 was employed for control and monitoring, while a Keithley 2281S-20-6 was used to emulate the LG INR 21700 M50 cell [25] by applying its corresponding dataset. A DC-DC boost converter (MT3608 [26]) supplied power to the motor and operational amplifier. Additionally, a biasing circuit was added to measure bidirectional currents that occur during charging and discharging. To accelerate the experiments, the nominal battery capacity was scaled down to 100 mAh, corresponding to 1/50 of the original capacity.

Fig. 5. Physical view of battery management system testing platform.

../../Resources/ieie/IEIESPC.2026.15.1.148/fig5.png

For comparative evaluation of the proposed HILS framework, a separate software-based simulation was developed. In this case, the open-source battery modeling package PyBaMM was employed, and the O’Kane2022 parameter set, based on the LG INR M50 cell, was used to simulate battery operation at a frequency of one sample per second according to the driving cycle. To produce results closer to real-world conditions, both linear quantization noise from a 12-bit ADC and system noise modeled as N(0,0.01) were incorporated into the simulation.

4.2. Test Driving Profiles

In this study, international standard test cycles and major country-specific driving profiles were adopted to evaluate the operating characteristics of the battery and motor. Fig. 6(a) illustrates the US06 cycle [27], a test based on U.S. standards, which is characterized by aggressive acceleration and high-speed patterns, and is not included in ISO 8714:2002. Fig. 6(b) presents the UDDS cycle, which is specified in ISO 8714:2002 to represent urban driving conditions in the United States, including frequent stop-and-go events. Fig. 6(c) shows the HWFET (Highway Fuel Economy Test), which is also defined in ISO 8714:2002, and it represents steady-state driving conditions at speeds below 60 mph on U.S. highways.

Meanwhile, Fig. 6(d) represents the WLTP (Worldwide Harmonized Light Vehicles Test Cycle) [28], established under United Nations regulations as a globally harmonized standard for evaluating fuel consumption, exhaust emissions, and electric vehicle performance. The WLTP consists of four phases: low, medium, high, and extra-high-speed phases. Although the WLTP has four distinct phases of low, medium, high, and extra-high speed, this study utilized only the low, medium, and high-speed phases, which are representative of typical vehicle operating conditions. Fig. 6(e) shows the EUDC (Extra Urban Driving Cycle), a European standard defined by ISO 8714:2002 and UN Regulation No. 83, consisting of four urban driving segments followed by an extra-urban segment. Finally, Fig. 6(f) presents the J1015 cycle, which is included in ISO 8714:2002 and established under Japan’s TRIAS 5-3:1996 regulation, and it comprises three repetitions of the 10-mode (urban driving segment) and one 15-mode (high-speed driving) segment [28].

Fig. 6. Driving profile.

../../Resources/ieie/IEIESPC.2026.15.1.148/fig6.png

4.3. Test Data Analysis

To clearly describe the experimental environment, we first summarize the hardware and software configurations corresponding to Figs. 7-20 and Tables 1 and 2. All measurements were conducted on the HILS platform shown in Fig. 5, which consists of a ZYBO development board, a Pmod AD1, a DC-DC boost converter (MT3608), a DC motor, and a hardware battery simulator emulating an LG INR 21700 M50 cell. A propeller was attached to the motor shaft to generate aerodynamic drag and rotational inertia, thereby providing a small-scale physical load resembling real EV operating conditions. In the proposed HIL framework, the nominal battery capacity was reduced to 100 mAh (1/50 of the original capacity) to enable full driving-cycle experiments within a practical time window. Both the Target BMS and the HIL platform sampled battery voltage and current at 1 s intervals, consistent with the PyBaMM-based software simulations.

In the software-based environment, PyBaMM was configured with the O’Kane2022 parameter set for the LG INR M50 cell, and the six international driving cycles and the relaxation profile in Fig. 6 were applied as current commands. To ensure comparable conditions between hardware and simulation, linear quantization noise corresponding to a 12-bit ADC and an additional Gaussian noise term N(0,0.01) were injected into the simulated voltage and current signals.

Figs. 7-13 present the results of the no-load experiments, in which the motor rotated without a propeller attached. Under this condition, the motor experiences almost no aerodynamic load, and the battery current is determined primarily by the BMS demand and internal power consumption. In contrast, Figs. 14-20 show the load experiments, in which the motor rotated with the propeller attached. The aerodynamic drag produced by the propeller, combined with the PWM switching characteristics of the motor-drive converter, introduces noticeable ripple and fluctuations in the battery current, as shown in panel (c) of each figure.

Across Figs. 7-20, panel (a) shows the SOC, panel (b) shows the corresponding OCV, and panel (c) shows the measured battery current. Tables 1 and 2 summarize the SOC turn-off times and OCV cutoff times extracted from these figures, using the 10% SOC point of the Target BMS as a common reference.

The hardware battery simulator, the PyBaMM-based software simulation, and the proposed HIL framework were jointly used to analyze data obtained from various driving profiles. In the HIL experiments, the battery capacity was reduced to 1/50 of its nominal value to accelerate testing, whereas the PyBaMM simulation used the full nominal capacity of 5 Ah. As a result, the simulated current magnitude was approximately 50 times smaller than that of the experimental measurements. The hardware battery simulator outputs voltage as a function of SOC and load conditions based on real lithium-ion cell measurements, which introduces two notable effects: (1) electrochemical noise inherent to real cells, and (2) larger current fluctuations at low-voltage regions due to increased internal resistance during discharge [29]. The turn-off times of SOC and the cutoff times of OCV are summarized in Tables 1 and 2. Comparisons among the HW Battery Simulator, the PyBaMM SW Simulator, and the Target BMS were conducted using the 10% SOC reference point of the Target BMS.

Fig. 7. US06.

../../Resources/ieie/IEIESPC.2026.15.1.148/fig7.png

Fig. 7(a) shows the SOC behavior at the 10% reference point of the Target BMS. At this point, the HW Battery Simulator indicated 11.03% (a +1.03% margin), whereas PyBaMM showed 9.80% (a -0.20% deviation). In Fig. 7(b), errors in BMS OCV estimation are observed, and as shown in Fig. 7(c), these errors decrease as the current diminishes, indicating that they originate from inaccuracies in the resistance model.

Fig. 8. UDDS.

../../Resources/ieie/IEIESPC.2026.15.1.148/fig8.png

In Fig. 8(a), representing the UDDS profile, the HW Battery Simulator recorded 7.08% when the Target BMS reached 10% SOC, corresponding to a -2.92% deviation, while PyBaMM showed 9.78% (a -0.22% deviation). Unlike the other driving profiles, the UDDS revealed that the SOC of the HW Battery Simulator decreased more rapidly than that of the Target BMS.

Fig. 9. HWFET.

../../Resources/ieie/IEIESPC.2026.15.1.148/fig9.png

Fig. 10. WLTP.

../../Resources/ieie/IEIESPC.2026.15.1.148/fig10.png

Fig. 11. EUDC.

../../Resources/ieie/IEIESPC.2026.15.1.148/fig11.png

Fig. 12. J1015.

../../Resources/ieie/IEIESPC.2026.15.1.148/fig12.png

The SOC results from Figs. 9-13 are summarized in Table 1. Overall, the OCV behavior exhibited trends similar to those in the US06 profile, except in the urban cycle, while the PyBaMM SW Simulator showed relatively larger deviations.

Fig. 13. HWFET with Relaxation Mode.

../../Resources/ieie/IEIESPC.2026.15.1.148/fig13.png

For the Relaxation Mode experiment (Fig. 14), SOC correction effects were evident at 70% and 30%. At 70%, a sharp SOC decrease occurred due to the initial correction, whereas at 30% only minor adjustments were observed, indicating a smaller correction effect. At the 10% SOC reference of the Target BMS, the HW Battery Simulator recorded 34.12% (+24.12% deviation), while PyBaMM showed 33.73% (+23.73% deviation). In addition, Fig. 14(b) demonstrates that OCV errors decreased as current was reduced, consistent with the trend in Fig. 14(c). This confirms that the observed errors during Relaxation Mode are also attributable to limitations in the resistance model

Figs. 14-20 present the results measured under motor load conditions. The turn-off times of SOC and the cutoff times of OCV are summarized in Tables 1 and 2, respectively. As in the no-load case, comparisons among the HW Battery Simulator, the PyBaMM SW Simulator, and the Target BMS were performed using the 10% SOC reference point of the Target BMS. In addition, as shown in panel (c), current deviations between the HW Battery Simulator and the Target BMS were attributed to differences in load characteristics. Specifically, PWM switching in the EV motor drive converter induces ripple and fluctuations in the battery current, and these effects vary depending on the converter parameters and PWM control strategy [30, 31].

Fig. 14. US06 (load).

../../Resources/ieie/IEIESPC.2026.15.1.148/fig14.png

In Fig. 14(a), at the 10% SOC reference of the Target BMS, the HW Battery Simulator indicated 58.14%, corresponding to a +48.14% margin, while PyBaMM showed 9.95%, resulting in a -0.05% deviation. Fig. 14(b) illustrates errors in BMS OCV estimation, and as observed in Fig. 14(c), these errors diminish as current decreases, confirming that they are caused by inaccuracies in the resistance model.

Fig. 15. UDDS (load).

../../Resources/ieie/IEIESPC.2026.15.1.148/fig15.png

Fig. 16. HWFET (load).

../../Resources/ieie/IEIESPC.2026.15.1.148/fig16.png

Fig. 17. WLTP (load).

../../Resources/ieie/IEIESPC.2026.15.1.148/fig17.png

Fig. 18. EUDC (load).

../../Resources/ieie/IEIESPC.2026.15.1.148/fig18.png

Fig. 19. J1015 (load).

../../Resources/ieie/IEIESPC.2026.15.1.148/fig19.png

The SOC results for Figs. 14-19 are summarized in Table 1. Overall, OCV behavior followed trends similar to those observed in the US06 profile, but the deviations in PyBaMM simulations became progressively larger across later driving profiles.

Fig. 20. HWFET with Relaxation Mode (load).

../../Resources/ieie/IEIESPC.2026.15.1.148/fig20.png

In the Relaxation Mode test (Fig. 20), SOC correction effects were observed at both 70% and 30%. A sharp SOC decrease occurred at 70% due to initial correction, while only minor adjustments appeared at 30%, indicating a greater error during the early relaxation phase. At the 10% SOC reference of the Target BMS, the HW Battery Simulator indicated 50.08% (+40.08% deviation), while PyBaMM showed 22.20% (+12.20% deviation). Moreover, as demonstrated in panel (b), BMS OCV errors improved when the current decreased, consistent with the trend shown in panel (c). This confirms that resistance model inaccuracies also persist under relaxation conditions.

Overall, these results indicate that both Target BMS and PyBaMM exhibit larger errors under load conditions. This finding suggests that discrepancies arise from limitations in the current model, which is updated at 1-second intervals in both experiments and simulations, and highlights the need for the application of an integrator to improve current estimation accuracy.

The SOC and OCV results were compared with reference to the Target BMS, as summarized in Tables 1 and 2. Under no-load conditions, the SOC results showed that the HW Battery Simulator reached 8.8% later on average, while PyBaMM reached 2.1% earlier, indicating a certain deviation from the Target BMS. For OCV, PyBaMM achieved a mean error of 12.6%, which was closer to the Target BMS compared to 18.5% for the HW Battery Simulator. However, under load conditions, the SOC results revealed that the HW Battery Simulator was delayed by an average of 106.8%, whereas PyBaMM showed only -0.4% deviation, nearly matching the Target BMS. In contrast, the OCV results underload exhibited significant errors, with PyBaMM also increasing to an average of 163%.

In particular, in high-load regions, the battery OCV dropped below 2.5 V due to rising current, leading to cutoff phenomena and thereby limiting the applicability of PyBaMM under realistic operating conditions. Furthermore, since large errors were observed in the end-of-discharge region (0-10% SOC), an additional comparison was conducted based on the 10% SOC reference, allowing a more precise evaluation of the reliability of SOC estimation under various conditions.

In addition, as presented in Table 1, the SOC 10% reference comparison revealed that under no-load conditions both the HW Battery Simulator and PyBaMM deviated from the Target BMS by approximately 13% on average, showing no substantial difference. Under load conditions, however, PyBaMM remained within 10.2% of the Target BMS, while the HW Battery Simulator was delayed by nearly 49.9% on average.

These findings demonstrate that the proposed framework enables reliable evaluation of Target BMS performance across various conditions by jointly considering SOC turn-off time, OCV dynamics, cutoff behavior, and SOC threshold comparisons.

Table 1. Combined comparison of SOC turn-off times and the 10% SOC reference of the target BMS.

HW battery simulator (sec) PyBaMM SW simulator (sec) The target BMS (sec) HW battery simulator (%) PyBaMM SW simulator (%)
US06 7380 6805 6818 11.03 9.80
UDDS 8045 7782 7794 7.08 9.78
HWFET 6693 6315 6326 10.78 9.76
WLTP 7576 7125 7141 11.1 9.68
EUDC 8373 7930 7942 10.71 9.77
J1015 8688 8231 8245 10.71 9.73
Relaxation mode 9824 9102 7844 34.12 33.73
US06 (Load) 5470 2118 2120 58.14 9.95
UDDS (load) 6283 3282 3287 45.46 9.79
HWFET (load) 5085 1909 1911 59.12 9.91
WLTP (load) 6311 2903 2907 50.70 9.80
EUDC (load) 6694 3476 3480 45.86 9.77
J1015 (load) 6858 4072 4078 40.25 9.70
Relaxation Mode (load) 8377 5691 5498 50.08 22.20

Table 2. Comparison of OCV cutoff times.

HW battery simulator (sec) PyBaMM SW simulator (sec) The target BMS (sec)
US06 7251 6806 6094
UDDS 7921 7782 6652
HWFET 6653 6315 5717
WLTP 7422 7125 6278
EUDC 8312 7930 7079
J1015 8645 8231 7246
Relaxation Mode 9779 9102 8362
US06 (Load) 5272 2118 323
UDDS (Load) 6089 3282 1611
HWFET (Load) 4946 1909 1184
WLTP (Load) 6191 2903 2172
EUDC (Load) 6587 3476 1108
J1015 (Load) 6727 4072 2466
Relaxation Mode (Load) 8210 5678 2668

5. Conclusion

This study successfully developed and validated a hardware framework for EV BMS verification, integrating a hardware battery simulator and a motor-driving circuit. Experimental results demonstrated that, when comparing the time required for SOC to reach 0% with the Target BMS as a reference, the HW Battery Simulator reached on average 8.8% later and PyBaMM 2.1% earlier under no-load conditions. Under load conditions, however, the HW Battery Simulator was delayed by an average of 106.8%, while PyBaMM reached almost the same point with only a -0.4% deviation, closely resembling the Target BMS. Furthermore, when using the entry point into the 10% SOC region of the Target BMS as a reference, both simulators showed similar accuracy under no-load conditions (approximately 13% deviation). Under load conditions, however, PyBaMM remained within 10.2% of the Target BMS, whereas the HW Battery Simulator lagged by nearly 49.9%. These results indicate that the proposed framework enables reliable evaluation of BMS performance under diverse conditions by simultaneously considering SOC turn-off timing and the 10% SOC threshold.

In addition, the experiments revealed that the Target BMS itself exhibited cumulative SOC estimation errors and premature cutoff phenomena under high-load conditions—issues that could not be detected through PyBaMM simulation alone. This highlights the value of the proposed framework not only for performance validation but also for identifying practical limitations of BMS operation under realistic driving scenarios.

The proposed approach contributes significantly to reducing development time and cost, while also mitigating potential safety risks in advance. Future work will focus on extending the framework by incorporating a variety of battery models and adding temperature control functions to enable BMS validation under more realistic operating conditions.

Acknowledgement

This work was supported by the Technology Innovation Program (or Industrial Strategic Technology Development Program-High-quality human resources training for public-private joint investment semiconductors (R&D)) (RS-2024-00403397, BMS IC Development for Electric Vehicles Featuring Active Cell Balancing and Wireless Control) funded By the Ministry of Trade, Industry & Energy (MOTIE, Korea) and partly by Research Grant of Kwangwoon University in 2023.

References

1 
B. S. , Pradeepa P. , 2022, Review on battery management system in electric vehicles, Proc. of the 2022 International Conference on Intelligent Controller and Computing for Smart Power (ICICCSP), pp. 1-4Google Search
2 
Hu X. , Zou C. , Zhang C. , Li Y. , 2017, Technological developments in batteries: A survey of principal roles, types, and management needs, IEEE Power and Energy Magazine, Vol. 15, No. 5, pp. 20-31DOI
3 
Jacob F. K. , Bose I. , Tavhare S. D. , Anilkumar S. , Kumaravel S. , 2025, Hardware-in-the-loop testing of battery management system using a high-fidelity digital twin, Proc. of the 2025 International Conference on Power Electronics Converters for Transportation and Energy Applications (PECTEA), pp. 1-6Google Search
4 
Wu H. , 2011, Hardware-in-loop verification of battery management system, Proc. of the 2011 4th International Conference on Power Electronics Systems and Applications, pp. 1-3Google Search
5 
2002, ISO 8714:2002-Electric road vehicles-Reference energy consumption and range-Test procedures for passenger cars and light commercial vehiclesGoogle Search
6 
Pillai P. , Nguyen J. , Balasingam B. , 2023, Performance comparison of open-circuit voltage modelling of Li-ion batteries at different C-rates, Proc. of the 2023 IEEE Transportation Electrification Conference & Expo (ITEC), pp. 1-6Google Search
7 
Pozzato G. , Allam A. , Onori S. , 2022, Lithium-ion battery aging dataset based on electric vehicle real-driving profiles, Data in Brief, Vol. 41, pp. 107995DOI
8 
Buccolini L. , Garbuglia F. , Unterhorst M. , Conti M. , 2018, Hardware platform for battery management system algorithm validation, Proc. of the 2018 14th Conference on Ph.D. Research in Microelectronics and Electronics (PRIME), pp. 117-120Google Search
9 
O'Kane S. E. J. , Ai W. , Madabattula G. , Alonso-Alvarez D. , Timms R. , Sulzer V. , Edge J. S. , Wu B. , Offer G. J. , Marinescu M. , 2022, Lithium-ion battery degradation: How to model it, Physical Chemistry Chemical Physics, Vol. 24, No. 13, pp. 7909-7922DOI
10 
Chen C.-H. , Brosa Planella F. , O'Regan K. , 2020, Development of experimental techniques for parameterization of multi-scale lithium-ion battery models, Journal of The Electrochemical Society, Vol. 167, No. 8DOI
11 
Mawuntu N. N. , Mu B.-Q. , Doukhi O. , Lee D.-J. , 2023, Modeling of the battery pack and battery management system towards an integrated electric vehicle application, Energies, Vol. 16, pp. 7165DOI
12 
Kumar S. , Jawaharram V. R. , R. B. , Chandrakala K. R. M. V. , Kumar S. S. , Nadar K. P. , 2024, Scalable modular battery management system using model-based approach for electric vehicle applications, Proc. of the 2024 Second International Conference on Emerging Trends in Information Technology and Engineering (ICETITE), pp. 1-5Google Search
13 
Nachimuthu S. , Alsaif F. , Devarajan G. , 2025, Real time state-of-charge estimation for Li-ion batteries in electric vehicles using UKBF with online parameter identification, Scientific Reports, Vol. 15, pp. 1714DOI
14 
Sultan Y. A. , Eladl A. A. , Hassan M. A. , 2025, Enhancing electric vehicle battery lifespan: Integrating active balancing and machine learning for precise remaining useful life estimation, Scientific Reports, Vol. 15, pp. 777Google Search
15 
Cho A. , Nah S. , Sapio G. , Vail D. , Wang P. , Hodson T. , 2020, Analysis of lithium-ion battery failure and PyBaMM's viability in simulating them, Proc. of the 2020 IEEE MIT Undergraduate Research Technology Conference (URTC), pp. 1-4Google Search
16 
Buccolini L. , Orcioni S. , Longhi S. , Conti M. , 2018, Cell battery emulator for hardware-in-the-loop battery management system test, Proc. of the 2018 IEEE International Conference on Environment and Electrical Engineering and 2018 IEEE Industrial and Commercial Power Systems Europe, pp. 1-5Google Search
17 
Tschritter C. D. , Wetz D. A. , Turner G. K. , Heinzel J. M. , 2021, Battery management system (BMS) test stand utilizing a hardware-in-the-loop (HIL) emulated battery, Proc. of the 2021 IEEE Electric Ship Technologies Symposium (ESTS), pp. 1-8Google Search
18 
Verani A. , Di Rienzo R. , Nicodemo N. , Baronti F. , Roncella R. , Saletti R. , 2024, Open hardware/software modular battery emulator for battery management systems development and functional testing, IEEE Access, Vol. 12, pp. 84488-84497DOI
19 
Kalk A. , Salikoglu Y. , Leister L. , Braeckle D. , Hiller M. , 2022, Hardware-in-the-loop test rig for rapid prototyping of battery management system algorithms, Proc. of the 2022 IEEE Transportation Electrification Conference & Expo (ITEC), pp. 473-478Google Search
20 
, Test and measurement equipmentGoogle Search
21 
2007, Theory and implementation of impedance track™ battery fuel-gauging algorithm in bq20zxx product familyGoogle Search
22 
2021, Low-side current shunt op-amp circuit to single-ended ADCGoogle Search
23 
Wu K. , 2024, Adjustable ±24-A current monitoring for battery applications, IET Power Electronics, Vol. 17, pp. 2686-2697Google Search
24 
2018, Zynq-7000 All Programmable SoC Technical Reference Manual, UG585 (v1.12.2)Google Search
25 
Piombo G. , Fasolato S. , Heymer R. , Hidalgo M. , Niri M. F. , Onori S. , Marco J. , 2024, Unveiling the performance impact of module level features on parallel-connected lithium-ion cells via explainable machine learning techniques on a full factorial design of experiments, Journal of Energy Storage, Vol. 84, pp. 110783DOI
26 
2015, MT3608: 1.2 MHz, 2 A step-up converterGoogle Search
27 
, Dynamometer drive schedulesGoogle Search
28 
, DHC 12th sessionGoogle Search
29 
Li D. , Sun Y. , Yang Z. , Gu L. , Chen Y. , Zhou H. , 2018, Electrochemical oscillation in Li-ion batteries, Joule, Vol. 2, No. 7, pp. 1265-1277DOI
30 
Uddin K. , Picarelli A. , Perera S. , Marco J. , Jennings D. , 2016, The effects of high frequency current ripple on electric vehicle battery performance, Applied Energy, Vol. 178, pp. 142-154DOI
31 
Gentejohann M. , Schlüter M. , Dieckerhoff S. , Marquardt R. , Mertens A. , 2025, Modelling, measurement and evaluation of the DC bus current ripple in electric vehicles, IEEE Transactions on Power Electronics, Vol. 40, No. 1, pp. 111-123DOI
Se Young Kim
../../Resources/ieie/IEIESPC.2026.15.1.148/au1.png

Se Young Kim received his B.S. degree in solar engineering from Far East University, Chungbuk, South Korea, in 2019, and an M.S. degree in energy IT engineering from Far East University, in 2021. He is currently pursuing a Ph.D. degree in computer engineering at Kwangwoon University, Seoul, South Korea. His research interests include battery management systems and FPGA-based embedded systems.

Sung-Woo Choi
../../Resources/ieie/IEIESPC.2026.15.1.148/au2.png

Sung-Woo Choi is an undergraduate student majoring in the Department of Computer Engineering at Kwangwoon University, Seoul, South Korea. His research interests include battery management systems and edge AI systems.

Seong-Won Lee
../../Resources/ieie/IEIESPC.2026.15.1.148/au3.png

Seong-Won Lee received his B.Sc. and M.Sc. degrees in control and instrumentation engineering from Seoul National University, South Korea, in 1988 and 1990, respectively, and a Ph.D. degree in electrical engineering from the University of Southern California, USA, in 2003. From 1990 to 2004, he worked on VLSI/SoC design at Samsung Electronics Company Ltd., South Korea. Since March 2005, he has been a Processor with the Department of Computer Engineering, Kwangwoon University, Seoul, South Korea. His research interests include image signal processing, signal processing SoC, edge AI systems, and computer architectures. He is member of the IEEE.